| নং | শিরোনাম | সেবার ধাপ | কার্যকলাপ |
|---|---|---|---|
| | |||
| ১ | মামলার তদন্ত করা | দেখুন | |
| ২ | অপমৃত্যু মামলা | দেখুন | |
| ৩ | দন্ডবিধি ১৫৪ ধারা | দেখুন | |
| ৪ | আগ্নেয়ান্ত্র জমা রাখা | দেখুন | |
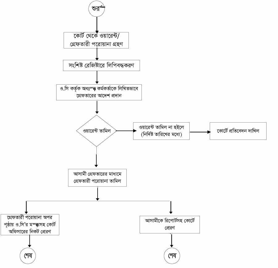
| ৫ | ওয়ারেন্ট তামিল | দেখুন | |
| ৬ | সাধারন ডায়েরীর প্রক্রিয়া | দেখুন | |
| ৭ | মামলার নন এফ আই আর মামলার প্রক্রিয়া | দেখুন | |
| ৮ | প্রবাসীদের ছবি সহ ভোটার তালিকায় নিবন্ধন করা | দেখুন | |
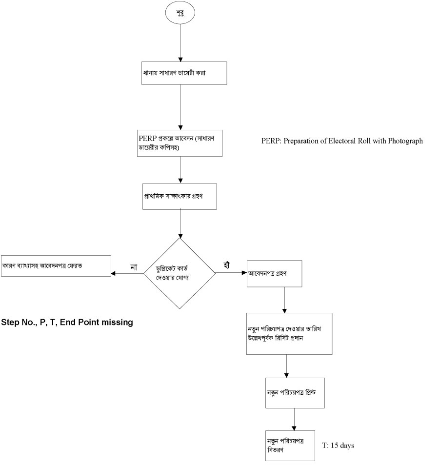
| ৯ | জাতীয় পরিচায়পত্র হারিয়েগেলে ডুপ্লিকেট কার্ড পাওয়ার উপয় সম্পর্কে তথ্য দিয়ে সহায়তা করা | দেখুন | |
| ১০ | ছবিসহ ভোটার তালিকা ও জাতীয় পরিচায়পত্র সংশোদনের সহায়তা করা | দেখুন |